Aplikasi Filter BPF
1. Tujuan [kembali]
- Mampu Memahami Rangkaian Band Pass Filter
 - Mampu Memahami Prinsip Rangkaian Band Pass Filter
 
2. Alat dan Bahan [kembali]
Alat:
Instrumen
a. Osiloskop
Osiloskop adalah alat ukur elektronik yang dapat memetakan atau memproyeksikan sinyal listrik dan frekuensi menjadi gambar grafik agar dapat dibaca dan mudah dipelajari. Osiloskop dilengkapi dengan tabung sinar katode. Peranti pemancar elektron memproyeksikan sorotan elektron ke layar tabung sinar katode.
Spesifikasi:
Bahan:
a. Resistor
Resistor berfungsi untuk menghambat serta mengatur arus listrik di dalam suatu rangkaian elektronika.
 b. Kapasitor
Kapasitor atau biasanya disebut juga kondensator adalah komponen elektronika yang dapat menyimpan muatan listrik di dalam medan listrik dalam waktu tertentu dengan cara mengumpulkan ketidakseimbangan internal dari muatan listrik. Kapasitor dilambangkan dengan huruf “ C “ dengan satuan Farad {F}. Berikut ini contoh bentuk fisik kapasitor. 
Nilai kapasitor (104J) : 10 * 10^4 pF = 10^5 pF = 100nF; toleransi 5% = ± 95nF sampai 105nF
Kapasitor adalah komponen elektronika pasif yang dapat menyimpan muatan listrik dalam waktu sementara.
Cara menghitung nilai kapasitor :
1. Masukan 2 angka pertama langsung untuk nilai kapasitor.
2. Angka ke-3 berfungsi sebagai per pangkatan (10^n) nilai kapasitor.
3. Satuan kapasitor dalam piko farad.
4. Huruf terakhir menyatakan nilai toleransi dari kapasitor.
Spesifikasi :
b. Kapasitor
Kapasitor atau biasanya disebut juga kondensator adalah komponen elektronika yang dapat menyimpan muatan listrik di dalam medan listrik dalam waktu tertentu dengan cara mengumpulkan ketidakseimbangan internal dari muatan listrik. Kapasitor dilambangkan dengan huruf “ C “ dengan satuan Farad {F}. Berikut ini contoh bentuk fisik kapasitor.
Kapasitor adalah komponen elektronika pasif yang dapat menyimpan muatan listrik dalam waktu sementara.
Cara menghitung nilai kapasitor :
1. Masukan 2 angka pertama langsung untuk nilai kapasitor.
2. Angka ke-3 berfungsi sebagai per pangkatan (10^n) nilai kapasitor.
3. Satuan kapasitor dalam piko farad.
4. Huruf terakhir menyatakan nilai toleransi dari kapasitor.
Op Amp
Karakteristik Faktor Penguat atau Gain pada Op-Amp pada umumnya ditentukan oleh Resistor Eksternal yang terhubung diantara Output dan Input pembalik (Inverting Input). Konfigurasi dengan umpan balik negatif (Negative Feedback) ini biasanya disebut dengan Closed-Loop configuration atau Konfigurasi Lingkar Tertutup. Umpan balik negatif ini akan menyebabkan penguatan atau gain menjadi berkurang dan menghasilkan penguatan yang dapat diukur serta dapat dikendalikan. Tujuan pengurangan Gain dari Op-Amp ini adalah untuk menghindari terjadinya Noise yang berlebihan dan juga untuk menghindari respon yang tidak diinginkan. Sedangkan pada Konfigurasi Lingkar Terbuka atau Open-Loop Configuration, besar penguatannya adalah tak terhingga (∞) sehingga besarnya tegangan output hampir atau mendekati tegangan Vcc.
Konfigurasi UA741
Rangkaian Band Pass Filter (BPF) adalah rangkaian yang dapat melewatkan frekuensi antara wl s/d wh dan sebaliknya meredam frekuensi diluar lebar pita (BandWidth) tersebut, seperti ditunjukkan respon BPF pada grafik ACL vs w
![]()  | 
| Grafik Respon BPF Acl vs w | 
Adapun rangkaian BPF adalah seperti pada gambar di atas. Untuk menurunkan rumus ACL BPF maka digunakan hukum Kirchoff dimana arus masuk sama dengan arus keluar pada titik A.
 
![]()  | 
| Rangkaian BPF | 
| Respon rangkaian BPF ACL vs w 
 | 
- Resistor
 
Cara menghitung nilai resistansi resistor dengan gelang warna:
1. Masukkan angka langsung dari kode warna gelang pertama
2. Masukkan angka langsung dari kode warna gelang kedua
3. Masukkan angka langsung dari kode warna gelang ketiga
4. Masukkan jumlah nol dari kode warna gelang ke-4 atau pangkatkan angka tersebut dengan 10(10^n)
- Kapasitor
 
a. Prosedur percobaan
- Untuk membuat rangkaian ini, pertama, siapkan semua alat dan bahan yang bersangkutan, di ambil dari library proteus
 - Letakkan semua alat dan bahan sesuai dengan posisi di mana alat dan bahan terletak.
 - Tepatkan posisi letaknya dengan gambar rangkaian
 - Selanjutnya, hubungkan semua alat dan bahan menjadi suatu rangkaian yang utuh
 - Lalu mencoba menjalankan rangkaian.
 
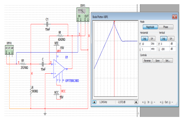
b. Rangkaian simulasi
Prinsip kerja
Rangkaian Band Pass Filter (BPF) adalah rangkaian yang dapat melewatkan frekuensi antara ωl s/d ωh dan sebaliknya meredam frekuensi di luar lebar pita (BandWidth) tersebut.
Band pass filter atau filter lolos antara ini pada dasarnya memanfaatkan karakteristik dasar komponen C dan R, di mana C akan mudah melewatkan sinyal AC sesuai dengan nilai reaktansi kapasitifnya dan komponen R yang lebih mudah melewatkan sinyal dengan frekuensi yang rendah.
Prinsip kerja rangkaian band pass filter (BPF) dengan RC dapat diuraikan sebagai berikut, apabila rangkaian filter band pass ini diberikan sinyal input dengan frekuensi di atas frekuensi cut-off rendah (ωl) maka sinyal tersebut akan dilewatkan ke output rangkaian melalui komponen C. Namun jika frekuensi melebihi frekuensi cut-off tinggi (ωh) maka sinyal akan diredam melalui komponen R.
ω = 1/RC = 1/(21.210x15x10^-9) = 3.143,17
F = 1/2πRC = 1/2x3,14x21.210x15x10^-9 = 500,5 Hz









.jpeg)

.jpeg)





.jpeg)








Komentar
Posting Komentar